国数综资源〔2026〕2号
国务院有关部委、直属机构办公厅(室),最高人民法院办公厅,最高人民检察院办公厅,各省、自治区、直辖市及新疆生产建设兵团数据管理部门,有关中央企业:
贯彻落实《中共中央办公厅、国务院办公厅关于加快公共数据资源开发利用的意见》,按照《公共数据资源授权运营实施规范(试行)》有关要求,为强化公共数据资源授权运营规范化管理,接受社会监督,现将公共数据授权运营信息披露(以下简称信息披露)工作事项通知如下。
一、信息披露主体及披露指标
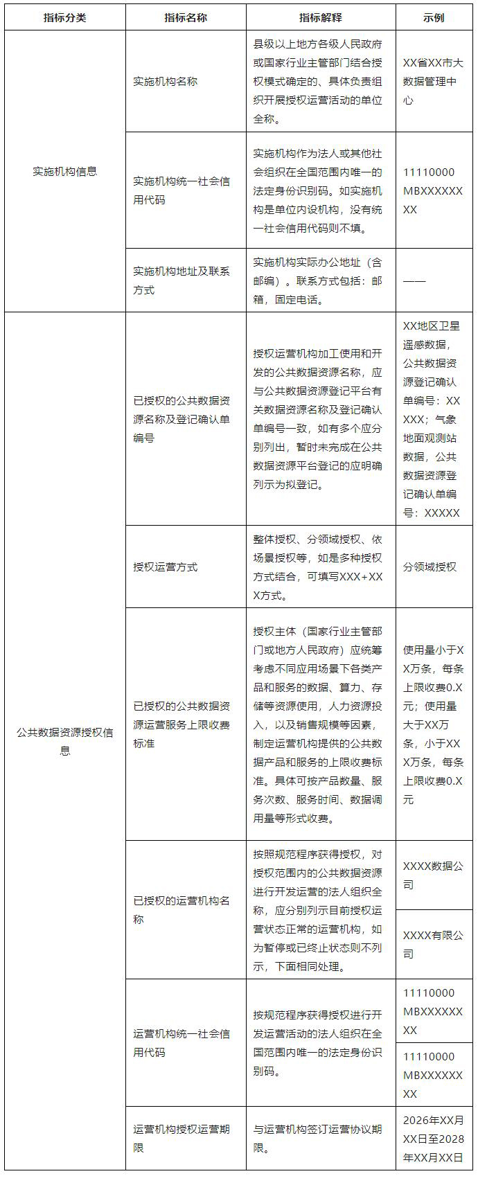
县级以上地方数据管理部门、国家行业主管部门数据管理机构应指导监督实施机构和运营机构做好信息披露工作。实施机构、运营机构承担信息披露的主体责任,应对信息披露的准确性、完整性、及时性和合法性等负责,严禁弄虚作假。实施机构应对实施机构信息、公共数据资源授权信息、公共数据运营服务费上限收费标准等进行披露(具体指标信息见附件1),运营机构应对运营机构信息、已获授权的公共数据资源信息、公共数据资源产品和服务清单、公共数据资源产品和服务具体收费标准进行披露(具体指标信息见附件2)。
二、信息披露时间及渠道
信息披露以年为周期开展,实施机构、运营机构在开展公共数据资源授权运营工作后,于每年3月底前对上一年度授权运营情况进行披露。实施机构、运营机构应通过公共数据资源登记平台开展信息披露。中央和国家机关及其直属机构、中央企业应通过国家公共数据资源登记平台进行信息披露;各地区应依托省级公共数据资源登记平台进行信息披露,并与国家公共数据资源登记平台实现披露信息的互联互通。支持实施机构、运营机构在部门官网、公众号、主流媒体等合规公开渠道同步进行信息披露。披露信息涉及政务信息公开的,应按照《中华人民共和国政府信息公开条例》等有关规定执行。
三、其他要求
地方数据管理部门、国家行业主管部门数据管理机构应加强对实施机构、运营机构开展信息披露的监督管理,对发现未进行公共数据资源登记、未及时开展信息披露、未按规定披露或弄虚作假等违规行为,应通过现场指导、约谈、责令改正、通报等方式予以指导和纠正。实施机构、运营机构应当充分利用公共数据资源登记平台等渠道加强公共数据资源、产品与服务的供需对接,积极主动做好服务,更好满足全社会用数需要,繁荣数据应用生态。公共数据资源登记平台应完善相关功能,支持实施机构、运营机构便利化开展信息披露和数据供需对接。地方数据管理部门、国家行业主管部门数据管理机构应按规定将披露信息与审计等监督部门共享。已开展信息披露的各有关单位应按照本通知要求规范有序开展工作。
附件:
1.实施机构披露的基本指标信息
2.运营机构披露的基本指标信息
国家数据局综合司
2026年1月28日
附件1
实施机构披露的基本指标信息

附件2
运营机构披露的基本指标信息

